诗歌表达技巧是诗人运用语言艺术塑造形象、抒发情感、传递思想的方法,涵盖语言、结构、修辞、表现手法等多个维度,这些技巧共同作用,使诗歌具有凝练、含蓄、富有感染力的特质,以下从具体层面展开分析:
在语言运用层面,炼字与音韵是基础技巧,诗人常通过锤炼动词、形容词、数词等关键词语,增强表现力,如“春风又绿江南岸”中“绿”字,以动态描绘春意盎然;音韵方面,平仄交替、押韵和谐能营造节奏感,如律诗的“平平仄仄平”格律,使诵读时抑扬顿挫,如《登鹳雀楼》“白日依山尽,黄河入海流”,平仄相间,韵脚“流”与“楼”呼应,形成流畅韵律,意象的选取与组合是核心技巧,诗人将自然物象(如“月”“柳”“雁”)或人文符号赋予情感色彩,构成意象系统,如“杨柳”常喻离别,“明月”象征思乡,马致远的“枯藤老树昏鸦”,通过多个萧瑟意象叠加,勾勒出深秋羁旅之悲。

修辞手法是增强表达效果的重要手段,比喻与拟人化抽象为具体,如“问君能有几多愁,恰似一江春水向东流”,以春水喻愁绪,展现愁之绵长;拟人则赋予物以人的情态,如“感时花溅泪,恨别鸟惊心”,花鸟带人悲喜,对比与反衬能突出情感,如“朱门酒肉臭,路有冻死骨”,富贵与贫苦的对照,强化社会批判,夸张与借代可突破现实逻辑,“白发三千丈”夸张愁之深,“羽扇纶巾”借代周瑜儒将形象,这些修辞使诗歌语言更生动、深刻。
结构艺术方面,起承转合是传统诗歌的常见框架,如绝句“首句起题,次句承意,三句转合,末句收束”,使内容层层递进,时空转换则拓展诗歌维度,李白的“君不见黄河之水天上来,奔流到海不复回”,从天至海的时空跳跃,展现生命流逝的壮阔;杜甫“国破山河在,城春草木深”,以“山河在”与“草木深”的空间对比,暗示盛衰变迁。
表现手法中,抒情与说理结合,直抒胸臆如“安能摧眉折腰事权贵,使我不得开心颜”,彰显傲骨;借景抒情(寓情于景)如“孤帆远影碧空尽,唯见长江天际流”,以景托情,含蓄深沉,象征与用典深化内涵,“梅花”象征高洁,“庄周梦蝶”典故引发对人生虚实的思考,虚实相生是关键技巧,实写眼前之景,虚写想象之情,如“遥知兄弟登高处,遍插茱萸少一人”,由己及人,虚写兄弟思己之情,倍增孤独感。
现代诗歌还常用自由体、意象派等手法,打破传统格律,以碎片化意象、跳跃式语言呈现复杂情感,如徐志摩《再别康桥》中“悄悄的我走了,正如我悄悄的来”,以轻柔节奏和“云彩”“金柳”等意象,传达离别的不舍与洒脱。

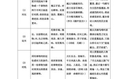
| 技巧类别 | 具体手法 | 作用与示例 |
|---|---|---|
| 语言运用 | 炼字、音韵、意象 | 增强表现力,营造意境,如“绿”字写春色,“杨柳”喻离别 |
| 修辞手法 | 比喻、拟人、对比、夸张 | 化抽象为具体,强化情感,如“愁如春水”“朱门酒肉臭,路有冻死骨” |
| 结构艺术 | 起承转合、时空转换 | 层次分明,拓展维度,如“黄河之水天上来”的时空跳跃 |
| 表现手法 | 抒情说理、象征、虚实相生 | 深化内涵,含蓄抒情,如“遍插茱萸少一人”的虚写兄弟思己 |
相关问答FAQs
Q1:诗歌中的“意象”与“意境”有何区别?
A:意象是诗歌中蕴含情感的具体物象(如“月亮”“梧桐”),是构成诗歌的基本单位;意境是由多个意象组合而成的整体艺术氛围,是诗人情感与景物交融的境界,枯藤、老树、昏鸦”是意象,三者共同构成的“萧瑟秋景”则是意境,前者是局部,后者是整体。
Q2:如何判断诗歌是否使用了象征手法?
A:象征手法需通过具体物象暗示抽象情感或哲理,判断时可关注:物象是否具有超越其本义的延伸意义(如“松柏”象征坚贞),诗歌语境是否引导读者联想深层内涵(如“大雪压青松,青松挺且直”中“青松”象征不屈精神),若物象与情感间存在明显的“以此喻彼”关系,且非单一比喻,则多为象征。

