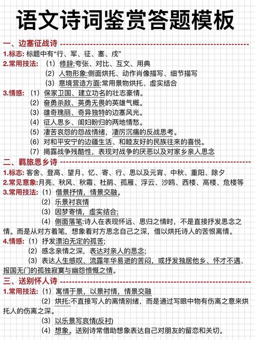
高考诗歌鉴赏是语文考试中的重要环节,要求考生对古典诗歌的意象、语言、表达技巧及思想内容进行深入分析,掌握鉴赏手法不仅能提升答题准确率,还能增强对诗歌艺术魅力的理解,以下是详细的鉴赏方法及技巧:
意象与意境分析
-
意象识别
意象是诗人情感的载体,如“月亮”象征思乡,“柳树”暗喻离别,需结合诗句找出核心意象,并分析其象征意义。
示例:王维《山居秋暝》中“明月松间照”的“明月”象征高洁,“松”暗示坚贞。
(图片来源网络,侵删) -
意境营造
意境是意象组合形成的整体氛围,需通过关键词(如“孤”“寂”“清”)概括基调,如“凄清”“雄浑”。
表格对比:
| 诗句 | 意象组合 | 意境特点 |
|--------------------|----------------|----------------|
| “大漠孤烟直” | 大漠、孤烟 | 苍凉壮阔 |
| “小桥流水人家” | 小桥、流水 | 宁静恬淡 |
语言特色鉴赏
-
炼字分析
关注动词、形容词的运用,如“春风又绿江南岸”的“绿”字,化静为动,突出生机。
技巧:解释字面义+语境义+情感效果。 -
修辞手法
常见修辞包括比喻(如“疑是银河落九天”)、拟人(如“感时花溅泪”)、夸张等,需说明其增强表现力的作用。
表达技巧解析
-
表现手法
(图片来源网络,侵删)- 借景抒情:如杜甫《春望》以“城春草木深”抒亡国之痛。
- 托物言志:如于谦《石灰吟》以石灰喻高洁品格。
- 虚实结合:如李白《梦游天姥吟留别》中仙境与现实的交织。
-
结构技巧
- 起承转合:分析诗歌四联的层次递进,如首联点题、尾联升华。
- 铺垫与照应:如《琵琶行》中“东船西舫悄无言”为“唯见江心秋月白”铺垫。
探究
-
主题归纳
结合时代背景与诗人经历,如苏轼《定风波》体现其豁达的人生态度。 -
情感变化
梳理诗歌情感脉络,如李清照《声声慢》从“寻寻觅觅”到“愁惨惨戚戚”的递进。
答题规范与技巧
-
步骤清晰
采用“手法+诗句分析+效果”三段式,如:“诗人运用比喻(手法),将‘白发’比作‘秋霜’(诗句),生动表现衰老之悲(效果)。”
(图片来源网络,侵删) -
术语准确
避免笼统表述,用“寓情于景”而非“写景抒情”。
相关问答FAQs
Q1:如何区分“借景抒情”和“托物言志”?
A1:借景抒情通过自然景物直接抒发情感(如“枯藤老树昏鸦”写游子之悲),而托物言志借具体事物象征志向(如“竹”喻气节),后者更强调哲理或人格投射。
Q2:遇到不熟悉的意象怎么办?
A2:结合上下文推测,如“孤雁”常与漂泊相关;或联系文化常识,如“东篱”典出陶渊明,象征隐逸,平时需积累常见意象的象征体系。
