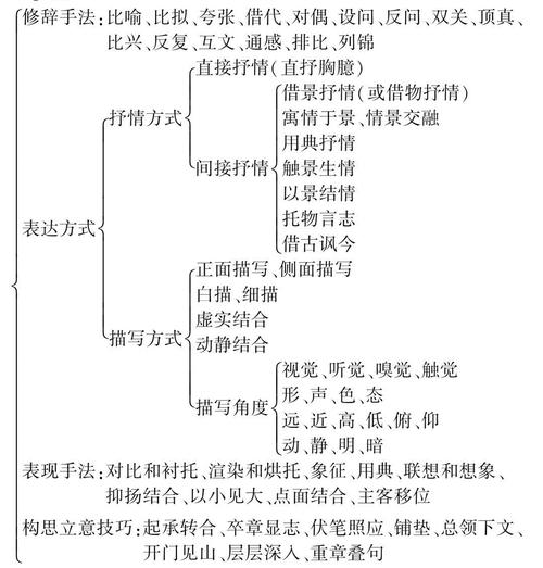
古代诗歌技巧是中国古典文学的重要组成部分,历代诗人在创作实践中积累了丰富的艺术经验,形成了独特的表达方式和审美体系,这些技巧不仅体现在语言形式上,更贯穿于诗歌的构思、立意、意象营造和情感表达等多个层面,共同构成了诗歌艺术的精髓。
从语言形式来看,古代诗歌最显著的技巧是对仗与声律的运用,对仗要求上下句在词性、结构、意义上形成对称,如杜甫《登高》中“无边落木萧萧下,不尽长江滚滚来”,前句写落叶,后句写江水,“无边”对“不尽”,“萧萧”对“滚滚”,工整而富有韵律感,声律方面,近体诗讲究平仄交替,形成抑扬顿挫的音乐美,如王维《山居秋暝》中“明月松间照,清泉石上流”,“明”“松”“清”“泉”为平声,“月”“间”“照”“泉”为仄声,平仄相间读来朗朗上口,古代诗人还善用叠词增强表现力,如李清照《声声慢》中“寻寻觅觅,冷冷清清,凄凄惨惨戚戚”,通过叠词的重复使用,强化了孤寂悲凉的氛围。

在立意构思方面,古代诗歌讲究“以小见大”和“虚实结合”。“以小见大”指通过细微的物象或场景反映广阔的社会人生,如杜牧《泊秦淮》通过“商女不知亡国恨,隔江犹唱后庭花”的细节,揭露了晚唐统治者的腐朽。“虚实结合”则是将眼前实景与想象中的虚景融合,如李白《望天门山》中“两岸青山相对出,孤帆一片日边来”,既有真实的天门山景象,又有对远帆的动态想象,拓展了诗歌的意境空间,诗人还常通过“托物言志”表达情感,如王安石《梅花》中“遥知不是雪,为有暗香来”,借梅花的芬芳与坚韧,寄托了高洁的人格追求。
意象营造是古代诗歌的核心技巧之一,诗人通过选取典型意象,构建富有象征意义的艺术世界,如“月亮”常象征思乡之情(李白《静夜思》)、“柳枝”暗含离别之意(柳永《雨霖铃》)、“梧桐”预示秋凉悲愁(李清照《声声慢》),意象的组合方式也多种多样,既有“意象叠加”,如马致远《天净沙·秋思》中“枯藤老树昏鸦,小桥流水人家”,多个意象并置营造出萧瑟的秋景;也有“意象反衬”,如王维《鹿柴》中“空山不见人,但闻人语响”,以人声反衬山林的幽静,诗人还注重意象的色彩与动态描写,如杜甫《绝句》中“两个黄鹂鸣翠柳,一行白鹭上青天”,用鲜明的色彩对比和动态描绘,展现了春天的生机勃勃。
修辞手法的运用使诗歌语言更加凝练生动,比喻是最常用的手法,如贺知章《咏柳》中“不知细叶谁裁出,二月春风似剪刀”,将春风比作剪刀,形象地写出了柳叶的精致,拟人则赋予物以人的情感,如刘禹锡《竹枝词》中“东边日出西边雨,道是无晴却有晴”,用“晴”谐音“情”,将自然现象人格化,夸张能强化表达效果,如李白《望庐山瀑布》中“飞流直下三千尺,疑是银河落九天”,极写瀑布的雄伟气势,双关和借代也常见于诗歌,如刘禹锡《竹枝词》中的“晴”“情”双关,以及李贺《李凭箜篌引》中“吴丝蜀桐张高秋”借“吴丝蜀桐”代指精美的乐器。
在结构布局上,古代诗歌讲究起承转合的开合之法,绝句通常首句起兴,次句承接,第三句转折,末句收束,如王之涣《登鹳雀楼》前两句写景,后两句抒情,由实入虚,升华主题,律诗则中间两联必须对仗,如杜甫《春望》中“感时花溅泪,恨别鸟惊心”,对仗工整且情感深沉,诗人还常通过“卒章显志”点明主旨,如文天祥《过零丁洋》人生自古谁无死,留取丹心照汗青”,直接抒发爱国情怀,震撼人心。

情感表达方面,古代诗歌讲究“含蓄蕴藉”,避免直白抒情,诗人常通过景物描写间接表达情感,如马致远《天净沙·秋思》用“枯藤老树昏鸦,小桥流水人家,古道西风瘦马”的意象群,暗示游子的羁旅之愁,有时也运用“反常合道”的手法,如王维《鸟鸣涧》中“月出惊山鸟,时鸣春涧中”,以鸟鸣的“惊”反衬山林的幽静,更显环境的静谧,对比手法能强化情感张力,如白居易《卖炭翁》中“可怜身上衣正单,心忧炭贱愿天寒”,通过衣单与愿天寒的对比,深刻揭示了底层人民的悲惨命运。
古代诗歌技巧的运用,最终目的是追求“意境”的创造,意境是诗人主观情感与客观景物交融的艺术境界,如陶渊明《饮酒》中“采菊东篱下,悠然见南山”,通过悠然自得的景物描写,展现了诗人超脱尘世的心境,创造意境需要情景交融,既要“景中含情”,如杜甫《春夜喜雨》中“随风潜入夜,润物细无声”,以春雨的细腻滋润暗含喜悦之情;也要“情中见景”,如李煜《虞美人》中“问君能有几多愁,恰似一江春水向东流”,将抽象的愁绪化为具体的春水意象。
| 技巧类别 | 具体手法 | 代表作品 | 艺术效果 |
|---|---|---|---|
| 语言形式 | 对仗、声律、叠词 | 杜甫《登高》、李清照《声声慢》 | 增强韵律美,强化情感表达 |
| 立意构思 | 以小见大、虚实结合、托物言志 | 杜牧《泊秦淮》、王安石《梅花》 | 拓展意境,深化主题 |
| 意象营造 | 意象叠加、意象反衬、色彩动态 | 马致远《天净沙·秋思》、杜甫《绝句》 | 构建象征世界,营造氛围 |
| 修辞手法 | 比喻、拟人、夸张、双关 | 贺知章《咏柳》、刘禹锡《竹枝词》 | 使语言生动形象,增强表现力 |
| 结构布局 | 起承转合、对仗、卒章显志 | 王之涣《登鹳雀楼》、文天祥《过零丁洋》 | 结构严谨,主旨鲜明 |
| 情感表达 | 含蓄蕴藉、反常合道、对比 | 白居易《卖炭翁》、王维《鸟鸣涧》 | 情感深沉,引发共鸣 |
相关问答FAQs:
-
问:古代诗歌中的“意象”与“意境”有何区别?
答:意象是诗歌中具体的物象或场景,如“月亮”“柳枝”等,是构成诗歌的基本单位;意境则是诗人通过意象组合营造出的整体艺术氛围,是主观情感与客观景物融合的境界,张继《枫桥夜泊》中的“月落乌啼”“江枫渔火”是意象,而整首诗通过这些意象共同构成的孤寂清冷的氛围就是意境。
(图片来源网络,侵删) -
问:为什么说“含蓄”是古代诗歌的重要技巧?
答:含蓄能使诗歌避免直白浅露,留给读者想象空间,古人认为“言有尽而意无穷”,如李商隐《无题》中“春蚕到死丝方尽,蜡炬成灰泪始干”,通过春蚕吐丝、蜡炬成灰的意象,委婉而深刻地表达了至死不渝的爱情,比直接抒情更具艺术感染力,含蓄的表达符合中国传统的审美观念,体现了“温柔敦厚”的诗教传统。
